◎欢迎参与讨论,请在这里发表您的看法、交流您的观点。

盘点澳门中文授课
硕士课程
你心动了吗~
MACUA~



澳门作为一个国际化的教育胜地,其高校的硕士课程正受到越来越多学子的关注。在澳门这样一个国际化程度较高的城市,澳门大学的研究生能够获得更丰富的资源和更广阔的发展空间,越来越多学生更换“赛道”,把目光放到了“家门口”的澳门。
澳门有多所高校开设中文授课硕士项目向内地学生开放申请,其中热度较高的包括澳门大学、澳门科技大学和澳门城市大学等。



PART 01
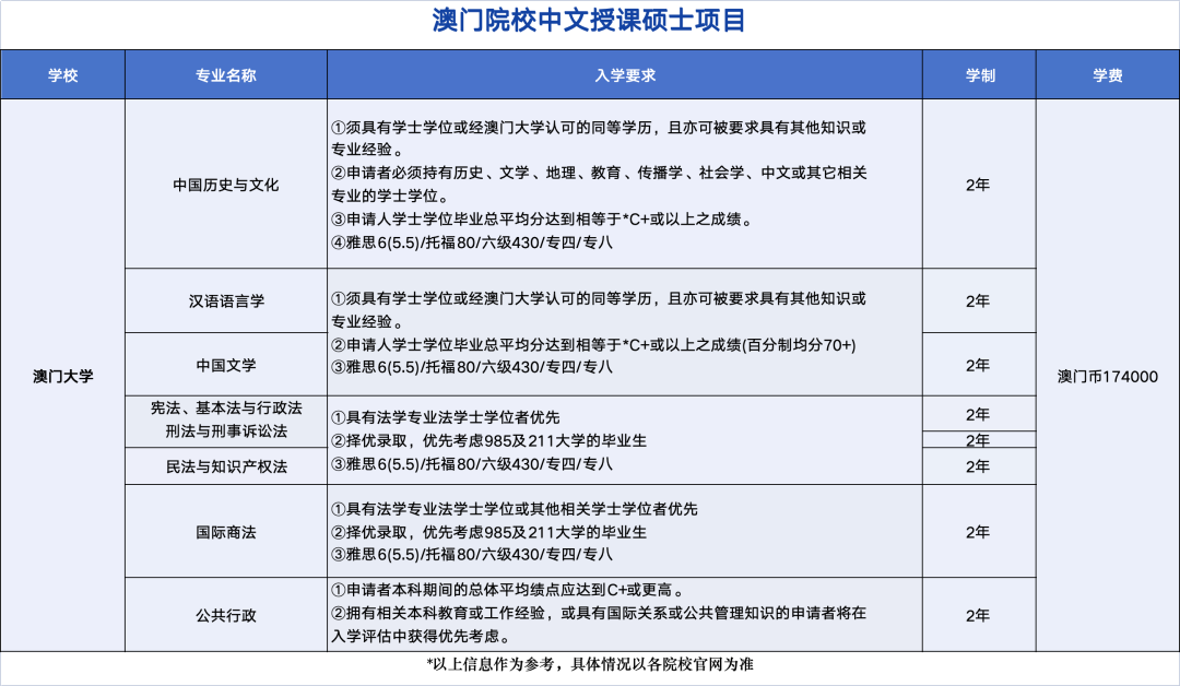
澳门大学

澳门大学在亚洲大学排名中位列第33位,共开设11个学院,工程学、化学、计算机科学、药理学与毒理学、材料科学、生物学与生物化学、临床医学、精神病学/心理学、社会科学总论、农业科学10个学科进入ESI前1%。


PART 02
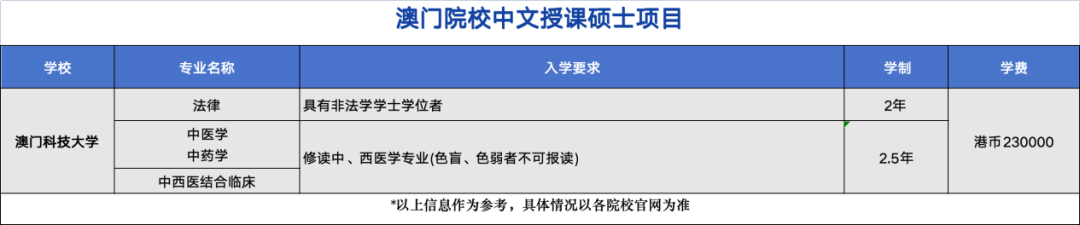
澳门科技大学

澳门科技大学在世界年轻大学中排名第39位,分子生物学与遗传学,工程学,计算机科学,化学,生物学与生物化学,药理毒理学,材料科学,临床医学,社会科学(综合)位列ESI全球前1%。
澳科大的硕士课程均为全日制课程,除了中医药硕士、中药学硕士、中西医结合-临床医学硕士、药学硕士这4个专业的学制为2.5年之外,其余专业的学制均为2年。


PART 03
澳门理工大学

澳门理工大学(Macao Polytechnic University,MPU)是一所位于中国澳门的公立多学科应用型大学,为粤港澳高校联盟、语言大数据联盟、世界翻译教育联盟、大湾区葡语教育联盟成员。


PART 04
澳门城市大学

澳门城市大学是中国澳门地区的综合性大学,以及中国澳门提供最全面国际主流英语考试服务的基地之一。澳城大与200多所海内外知名院校、机构合作,其中社会科学总论进入ESI全球前1%。

无论你是对中华文化充满热情,还是希望在商业、文学、法律领域有所建树,澳门的大学都能为你提供丰富的选择。立即行动,开启你的学术之旅吧!



往期精彩:



◎欢迎参与讨论,请在这里发表您的看法、交流您的观点。

工作时间:8:00-18:00
电子邮件
扫码二维码
获取最新动态
