为深入贯彻落实党中央、国务院关于加快发展数字经济的战略部署,积极响应财政领域服务数字经济发展的核心任务,进一步凝聚“政产学研”合力,推动数据资产价值化进程,北京国家会计学院联合久其软件共同主办“2025数据资产价值创造学术沙龙”。
本次活动旨在搭建高端对话平台,汇聚学界、业界与政策制定者的智慧,共探数据资产制度构建、理论突破与实践创新的关键路径,为激活数据要素潜能、增强经济发展新动能提供智力支持。

直播预约 | “AI+会计行业高质量发展”主题论坛暨2025年影响中国会计行业的十大信息技术评选结果发布会由上海国家会计学院主办,久其软件等多家公司联合举办的 “ AI+会计行业高质量发展” 主题论坛暨2025年影响中国会计行业的十大信息技术评选结果发布会,将于5月24日举行,论坛将发布评选结果并邀请各界嘉宾对入选十大信息技术的应用进行深入解读,对潜在影响的五项信息技术进行前景判断。届时,久其资讯视频号将对活动内容进行直播,敬请关注。→ 点击查看详情
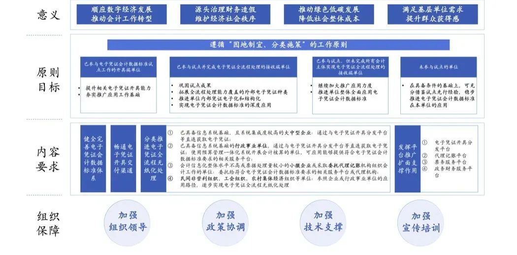
为破解电子凭证接收、报销、入账难题,财政部联合多部门自2022年开展电子凭证会计数据标准试点,验证其科学性和有效性。现决定在全国推广该标准,以打通电子凭证报销归档“最后一公里”,提升管理效率。通知要求各相关单位落实执行。财政部会计司有关负责人就印发《关于推广应用电子凭证会计数据标准的通知》答记者问核心内容:财政部等九部门联合印发《关于推广应用电子凭证会计数据标准的通知》(财会〔2025〕9号),旨在全国范围内推广电子凭证会计数据标准,解决电子凭证接收、报销和入账难题。该标准已通过试点验证,将进一步提升管理效率。财政部会计司负责人就《通知》相关问题回答了记者提问,推动政策落地实施。
激活财务数据潜力、提升穿透监管效能——久其软件《关于推广应用电子凭证会计数据标准的通知》解读思考之一随着数字经济发展,电子凭证应用面临标准不统一导致的接收、报销、入账、归档难题。为此,财政部等九部门联合印发《关于推广应用电子凭证会计数据标准的通知》(财会〔2025〕9号),旨在通过统一标准打通电子凭证全流程处理瓶颈。久其软件依托政企信息化经验,提供政策解读与数智化服务,助力单位高效落地电子凭证应用。
久其女娲平台助力大型央国企搭建客商往来款项监测平台H集团的实践表明,客商往来款项监测平台建设需以数据为基、技术为翼:一方面,通过系统整合与标准化治理夯实数据底座;另一方面,借助智能模型将数据转化为风险控制与决策支持能力。未来,随着AI与大数据技术的深化应用,客商管理将进一步向预测性分析与生态协同延伸,为企业构建世界一流财务管理体系注入新动能。
夯实数智基础,推动高质发展—久其软件能源行业解决方案助力能源行业管理变革
我国能源行业正处于低碳转型、创新升级的关键阶段,面临保障安全、绿色发展和智能化转型的多重挑战。国家政策强调数字技术与能源产业深度融合,将智慧能源建设提升至战略高度,数据要素成为驱动高质量发展的核心动力。能源企业亟需加快数智化转型,提升管理效能,以应对变革并实现可持续发展。行政事业单位内控信息化建设那些事儿:现状、路径与实践
2012年底,财政部发布《行政事业单位内部控制规范(试行)》;2017年,内控报告管理制度中要求单位每年填报内控报告来反映建设和实施情况。在此政策导向下,行政事业单位内控水平得到一定程度的提升。然而,当前仍有部分的单位在审计、巡视巡察中暴露出问题。这凸显出整体政府单位内控报告的真实性、内控建设的有效性仍有待进一步加强。行政事业单位内部控制评价试点工作正在稳步开展,目前,全国参加试点的地区和部门陆续完成了前期工作部署和培训安排。久其软件作为此次试点工作的深度参与方,积极与各试点单位开展密切交流,从实践中获取宝贵信息。本文为大家系统梳理了内控评价业务流程,并提出相关建议,希望能够为试点工作的顺利推进提供有益参考。
填报全解析 | 内控报告与评价试点系统操作常见问题(一)系统中单位信息录入环节,如何填列单位基础信息?
久其深度赋能大连内控评价试点:构建 “评价-整改-优化” 数字化闭环
在新修订的《会计法》将内部控制正式纳入法律框架后,标志着行政事业单位内控建设从“制度构建”迈向了“动态评价与持续优化”的全新阶段。作为财政部选定的首批内控评价全面试点地区之一,大连市依托前期坚实的内控信息化基础,与久其软件在评价体系落地、数字化工具支撑、试点经验沉淀等方面展开深度合作,推动行政事业单位内控管理从“有没有”向“好不好”进阶升级。
5月21日,由中国施工企业协会主办的第十九届工程建设行业信息化发展大会在浙江嘉兴举办。中国施工企业管理协会会长张兆祥,浙江省建筑行业协会会长、浙江建投董事长陶关锋,中国中铁科技创新与数字化部部长伍军、中交信科党委书记袁航等来自工程建设行业的领导专家、企业高管共聚共议,就“推进AI+场景应用 赋能数字化转型”展开交流讨论。久其金建亮相数字化成果展,作为数字化服务商,分享建筑行业智能建造、智能管理AI+最新成果。
13
夯实数智基础,推动高质发展—久其软件能源行业解决方案助力能源行业管理变革
能源行业作为我国国民经济支柱产业,正面临全球低碳转型、多元迭代、智能升级与供需格局重构的深刻变革,已经步入构建现代能源体系的关键阶段,处于能源安全保障攻坚期、低碳转型窗口期、产业创新升级期和服务巩固提升期的四期叠加阶段。党的二十大、国家“十四五”规划及能源专项政策明确提出数字技术与实体经济深度融合的发展路径,将智慧能源建设与能源智能化转型提升至国家战略高度,数据要素已成为能源行业培育新质生产力、驱动高质量发展的核心动能。在此背景下,能源企业亟需通过数智化转型实现管理效能跃升,走稳高质量发展之路。“久其女娲杯”校内赛火热进行中!山东化工职业学院、阜阳职业技术学院顺利完赛
近日,第十五届全国大学生计算机应用能力与数字素养大赛 “久其女娲杯”低代码编程赛道校内赛分别在山东化工职业学院和阜阳职业技术学院圆满收官。作为大赛的技术支持单位,久其软件坚守推动产教融合的初心,以技术为纽带,全力搭建高校人才培养与产业需求精准对接的桥梁,还将持续与各高校深化合作,为培养更多兼具扎实技术功底与创新思维的数字精英全力以赴,携手共赴数字未来之约!
5月14日,由PandaMobo主办、多鲸联合主办、悉之智能与Meta联合协办的“智教无界 ·「育」见未来——启航AI+教育出海新征程”专场活动在北京中关村互联网教育创新中心正式启幕。这场汇聚行业领袖、技术专家与创业者的盛会,围绕AI赋能教育出海的全流程实战展开深度探讨。