◎欢迎参与讨论,请在这里发表您的看法、交流您的观点。
众所周知,自打去年年底问世以来,DeepSeek这枚AI新秀就迅速席卷了各大媒体头条,成为人们关注的焦点。
又众所周知,在刚刚过去不久的2025产品升级发布会上,叫叫不仅全面升级了五大产品内容与AI能力,还官宣了全新的品牌语“孩子更爱学”。

那么,DeepSeek有没有跟上咱教育圈的这一大热点呢?它对当下的叫叫了解多少呢?叫叫这就来考一考它。(恰逢近日腾讯AI助手腾讯元宝正式接入DeepSeek-R1模型,以下问答均基于腾讯元宝进行。)

ROUND 1
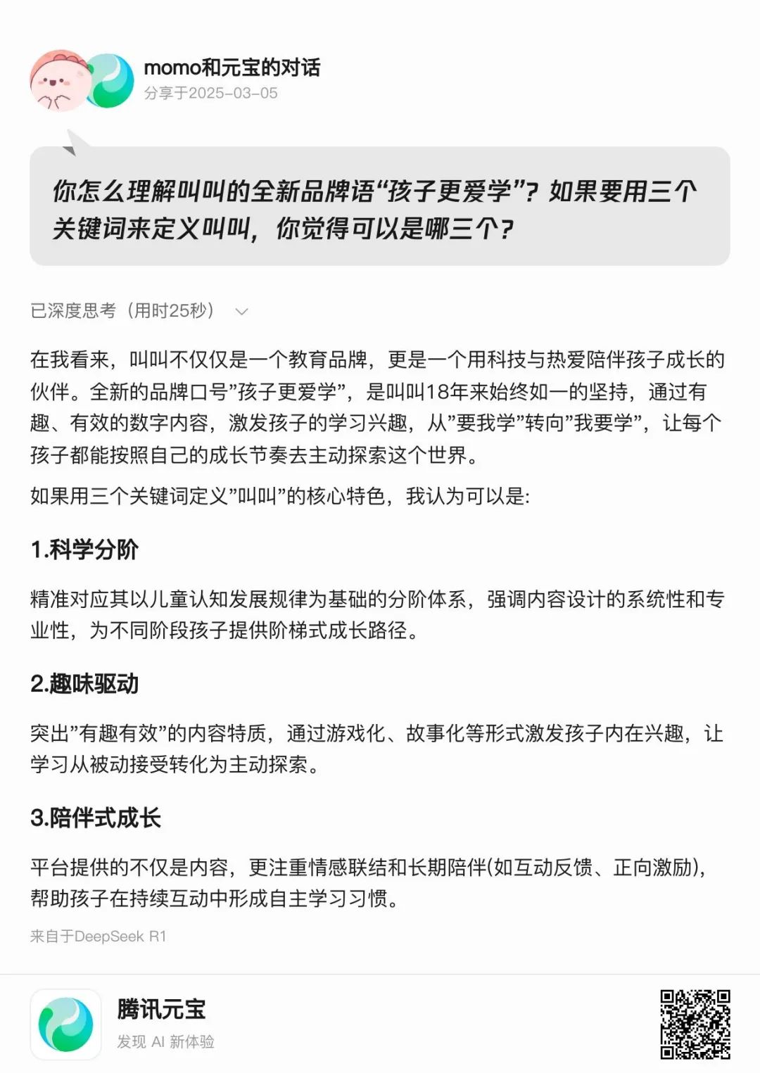
Q:你怎么理解叫叫的全新品牌语“孩子更爱学”?如果要用三个关键词来定义叫叫,你觉得可以是哪三个?
A:在我看来,叫叫不仅仅是一个教育品牌,更是一个用科技与热爱陪伴孩子成长的伙伴。全新的品牌口号“孩子更爱学”,是叫叫18年来始终如一的坚持——通过有趣、有效的数字内容,激发孩子的学习兴趣,从“要我学”转向“我要学”,让每个孩子都能按照自己的成长节奏去主动探索这个世界。
如果用三个关键词定义“叫叫”的核心特色,我认为可以是:
1. 科学分阶
精准对应其以儿童认知发展规律为基础的分阶体系,强调内容设计的系统性和专业性,为不同阶段孩子提供阶梯式成长路径。
2. 趣味驱动
突出“有趣有效”的内容特质,通过游戏化、故事化等形式激发孩子内在兴趣,让学习从被动接受转化为主动探索。
3. 陪伴式成长
平台提供的不仅是内容,更注重情感联结和长期陪伴(如互动反馈、正向激励),帮助孩子在持续互动中形成自主学习习惯。

说到叫叫,很多人首先想到的就是叫叫阅读,但其实叫叫不止有阅读一个产品。那叫叫也来考考DeepSeek。
ROUND 2

Q:对叫叫的产品矩阵,你了解多少呢?
A:叫叫App提供五大产品,全面赋能孩子核心素养的培育,一站式解决成长需求。
叫叫阅读:连续3年领跑少儿数字阅读,每天15分钟趣味阅读,科学分阶培养终身阅读习惯。
叫叫思维:85%的孩子能自主学习1年,同步新课标,每天15分钟,搞懂1个数学难点。
叫叫英语:联合培生、外研社,打造“英语大阅读力”体系,紧贴新课改与CEFR等国际标准。
叫叫美育:半开放绘画模式+创作大礼盒,守护孩子的想象力与审美力。
叫叫小作家:AI科技赋能写作全流程,从方法指导到润色批改,让孩子爱上表达。

这个回答可以说是非常紧跟最新动态了。继续问一个“高端”一些的问题。

ROUND 3
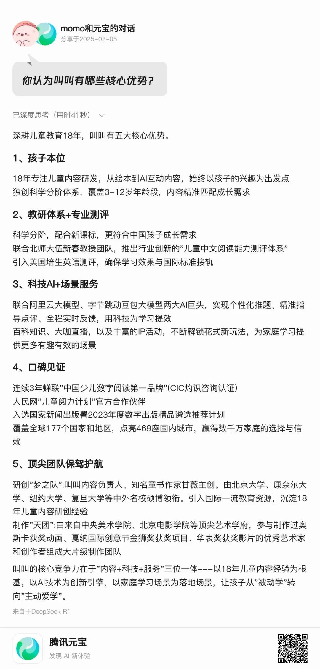
Q:你认为叫叫有哪些核心优势?
A:深耕儿童教育18年,叫叫有五大核心优势。
1. 孩子本位
18年专注儿童内容研发,从绘本到AI互动内容,始终以孩子的兴趣为出发点
独创科学分阶体系,覆盖3-12岁年龄段(这里需要纠正一下:叫叫现在已经扩展到3-15岁年龄段啦),内容精准匹配成长需求
2. 教研体系+专业测评
科学分阶,配合新课标,更符合中国孩子成长需求
联合北师大伍新春教授团队,推出行业创新的“儿童中文阅读能力测评体系”
引入英国培生英语测评,确保学习效果与国际标准接轨
3. 科技AI+场景服务
联合阿里云大模型、字节跳动豆包大模型两大AI巨头,实现个性化推题、精准指导点评、全程实时反馈,用科技为学习提效
百科知识、大咖直播,以及丰富的IP活动,不断解锁花式新玩法,为家庭学习提供更多有趣有效的场景
4. 口碑见证
连续3年蝉联“中国少儿数字阅读第一品牌”(CIC灼识咨询认证)
人民网“儿童阅力计划”官方合作伙伴
入选国家新闻出版署2023年度数字出版精品遴选推荐计划
覆盖全球177个国家和地区,点亮469座国内城市,赢得数千万家庭的选择与信赖
5. 顶尖团队保驾护航
研创“梦之队”:叫叫内容负责人、知名童书作家甘薇主创。由北京大学、康奈尔大学、纽约大学、复旦大学等中外名校硕博领衔。引入国际一流教育资源,沉淀18年儿童内容研创经验
制作“天团”:由来自中央美术学院、北京电影学院等顶尖艺术学府,参与制作过奥斯卡获奖动画、戛纳国际创意节金狮奖获奖项目、华表奖获奖影片的优秀艺术家和创作者组成大片级制作团队
最后,DeepSeek甚至还给了一段贴心的总结,它认为:
“叫叫的核心竞争力在于‘内容+科技+服务’三位一体——以18年儿童内容经验为根基,以AI技术为创新引擎,以家庭学习场景为落地场景,让孩子从‘被动学’转向‘主动爱学’。”

看完DeepSeek的回答,叫叫不禁想要惊呼:100分!DeepSeek也太懂我了!

等等,也可能是上面的问题都太简单了?既然它提到了让孩子“主动爱学”,那就再给它上点强度!
ROUND 4

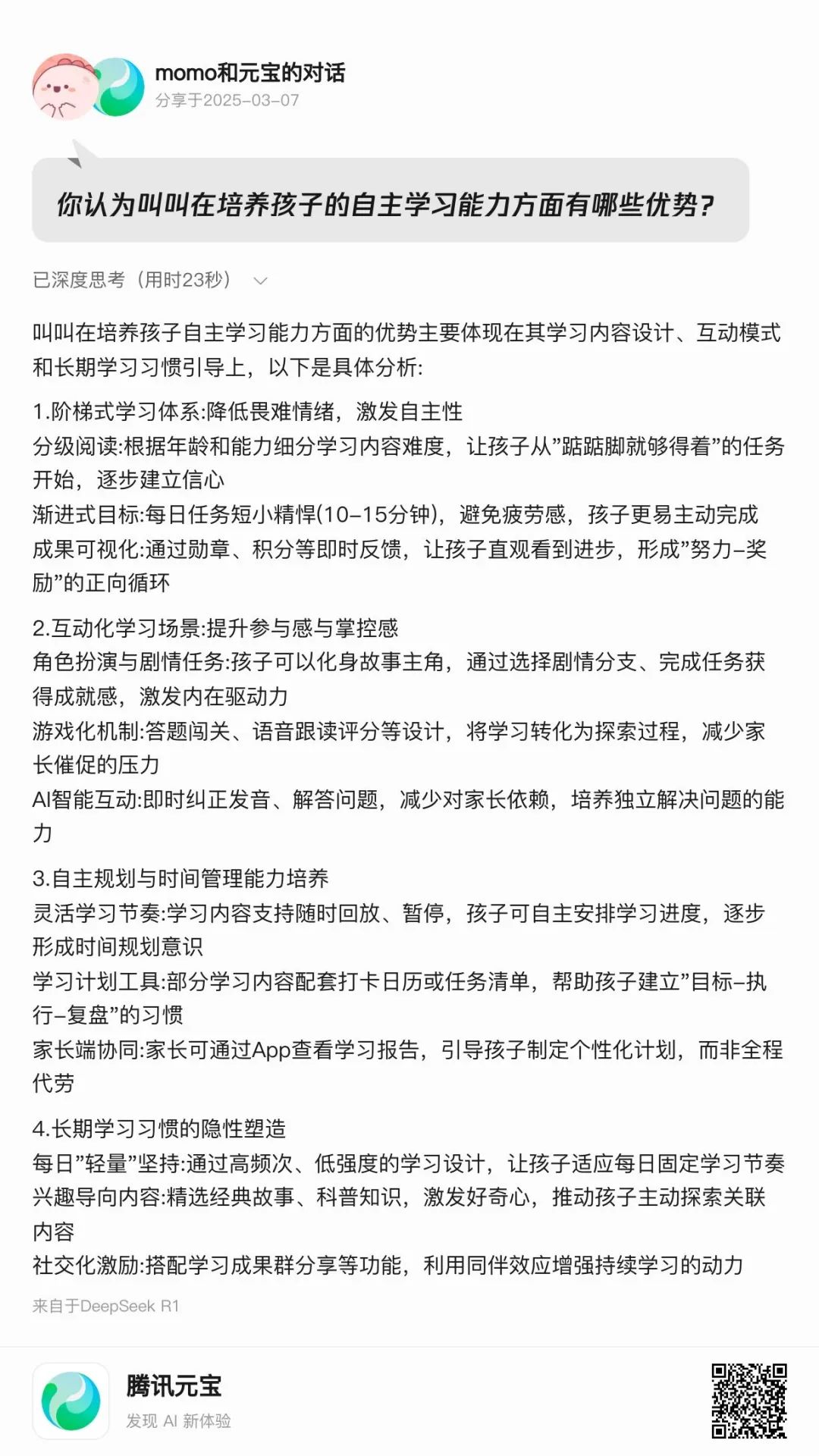
Q:你认为叫叫在培养孩子的自主学习能力方面有哪些优势?
A:叫叫在培养孩子自主学习能力方面的优势主要体现在其学习内容设计、互动模式和长期学习习惯引导上,以下是具体分析:
1. 阶梯式学习体系:降低畏难情绪,激发自主性
分级阅读:根据年龄和能力细分学习内容难度,让孩子从“踮踮脚就够得着”的任务开始,逐步建立信心
渐进式目标:每日任务短小精悍(10-15分钟),避免疲劳感,孩子更易主动完成
成果可视化:通过勋章、积分等即时反馈,让孩子直观看到进步,形成“努力-奖励”的正向循环
2. 互动化学习场景:提升参与感与掌控感
角色扮演与剧情任务:孩子化身故事主角,通过选择剧情分支、完成任务获得成就感,激发内在驱动力
游戏化机制:答题闯关、语音跟读评分等设计,将学习转化为探索过程,减少家长催促的压力
AI智能互动:即时纠正发音、解答问题,减少对家长依赖,培养独立解决问题的能力
3. 自主规划与时间管理能力培养
灵活学习节奏:学习内容支持随时回放、暂停,孩子可自主安排学习进度,逐步形成时间规划意识
学习计划工具:部分学习内容配套打卡日历或任务清单,帮助孩子建立“目标-执行-复盘”的习惯
家长端协同:家长可通过App查看学习报告,引导孩子制定个性化计划,而非全程代劳
4. 长期学习习惯的隐性塑造
每日“轻量”坚持:通过高频次、低强度的学习设计,让孩子适应每日固定学习节奏
兴趣导向内容:精选经典故事、科普知识,激发好奇心,推动孩子主动探索关联内容
社交化激励:搭配学习成果群分享等功能,利用同伴效应增强持续学习的动力

不得不说,DeepSeek是真的很懂叫叫了,意满离…
那么,大家眼中的叫叫又是什么样的呢?欢迎留言告诉叫叫哦!

◎欢迎参与讨论,请在这里发表您的看法、交流您的观点。

工作时间:8:00-18:00
电子邮件
扫码二维码
获取最新动态
