◎欢迎参与讨论,请在这里发表您的看法、交流您的观点。

德勤中国金融服务业研究中心近日发布《聚势强基 深耕致远:中国银行业2025年上半年发展回顾与展望》报告,内容涵盖了2025年上半年经济及金融形势回顾、2025年上半年上市银行业绩分析、业务观察、行业热点话题探讨四个章节。
为便于阅读与分享,报告精华章节将以连载形式刊发,与您一同探索银行业业务发展情况、经营模式及监管环境变化,并了解和吸取优秀国际同业发展经验。
随着数字化浪潮席卷千行百业,全球金融格局正经历着深刻变革。稳定币是基于分布式账本技术(DLT)记录的数字货币,通常采用区块链技术,其价值与外部参考标准挂钩,通常为美元,凭借其价值锚定特性,从加密资产交易的边缘辅助工具,正逐步迈向跨境支付、贸易结算及数字金融基础设施的核心地带。截止2025年9月,全球稳定币总市值已突破2,800亿美元,较2024年年底增加超过700亿美元。
随着市场规模的迅速扩张,稳定币蕴含的风险与监管需求日益凸显,成为全球金融监管机构关注的焦点。自2023年起,美国、欧盟、新加坡、英国、中国香港等主要经济体与地区纷纷加快构建稳定币监管框架,从发行资质、储备金管理、信息披露到反洗钱等关键环节进行规范,力求在鼓励金融创新与防控系统性风险之间寻求平衡。在此背景下,剖析全球稳定币监管态势,尤其是香港地区稳定币监管政策与动态,对于洞察数字金融发展趋势、保障金融体系稳健运行具有重要意义。
全球稳定币监管分析
德勤整理了近期全球稳定币监管态势,就主要经济体监管框架进行了比较。
主要经济体监管框架比较
随着全球数字货币发展加速,各主要经济体相继出台或推进稳定币监管政策,旨在平衡金融创新与风险防控,维护货币主权、金融稳定及投资者权益。以下是全球主要经济体核心立法、监管重点及关键制度安排的综合梳理。整体趋势上,欧美监管趋严但路径多元,强调主权货币保护与系统稳定,亚洲地区(如新加坡、中国香港)更注重在合规前提下推动金融创新。
具体实践上,储备金透明化成标配—多数司法管辖区要求1:1或足额储备,强调独立托管与定期审计;反洗钱全面覆盖—稳定币服务普遍纳入反洗钱/反恐怖融资(AML/CFT)监管体系,严格执行客户尽职调查(CDD)等;牌照与准入机制逐步建立—从无序发展走向持牌经营,资本、技术、合规能力成为准入门槛。


香港稳定币主要监管动态
为应对加密资产快速发展带来的金融创新与风险挑战,中国香港自2022年起稳步推进稳定币监管框架建设,逐步构建以风险为本、兼顾创新与金融稳定的制度体系。2025年8月1日,《稳定币条例》正式生效,标志着香港稳定币监管制度建设从早期理念探讨实现了最终落地执行。

香港稳定币牌照要求
对上述香港《稳定币条例》核心要求进行了拆解和分析后,结合近期实践,德勤分析、归纳了香港稳定币申请实施路径,同时也提示核心风控体系规划要求。
香港牌照申请核心要求
香港《稳定币条例》对稳定币发行人设立了多重门槛,涵盖资本、风险管理、治理等多方面。

香港牌照申请实施路径
在监管要求之外,香港金融管理局对稳定币牌照的申请与落地还提出了循序渐进的实施路径。
第一阶段制度框架搭建期,构建合规运营的基础体系
监管定位:
确保申请人已具备最低限度的合规保障,明确法律主体与责任机制
主要合规要求与关注点:
设立持牌实体,明确法律责任
建立独立董事会与风险管理委员会
制定内部政策:涵盖资本管理、储备资产托管与披露、信息科技与网络安全等方面
确认制度与组织架构能为稳定币发行提供基本合规保障
第二阶段运营能力验证期,通过试点运营检验风险控制实效
监管定位:
通过受限范围运营验证申请人实际风险控制与合规能力
主要合规要求与关注点:
进入“监管沙盒”或试点运营机制
进行储备资产实时托管与信息披露机制测试
确保IT系统符合信息安全与业务连续性要求
使AML/KYC能力覆盖跨境交易与大规模用户
确认申请人能“同风险、同监管”执行,避免兑付与透明度风险
第三阶段全面牌照化监管期,实施全链条动态管控与危机应对
监管定位:
持牌机构进入常态化监管,需履行持续合规与应急机制
主要合规要求与关注点:
按月提交资本充足率、储备托管及用户投诉报告
遇到重大风险事件:2小时口头报告、24小时书面报告
每年聘请独立审计,结果摘要需公示
每季度开展极端压力测试(如储备贬值30%、系统瘫痪48小时)
接入监管科技:通过API实时监控交易、建立智能预警系统
缴纳风险准备金(发行规模的2%,确保可覆盖30%用户赎回需求)
若连续3个月资本不足或合规违规:启动吊销程序,6个月内完成资产清算与系统关停

审慎风控体系规划
建立健全的审慎风控体系,是确保稳定币发行项目符合香港金管局《稳定币条例》及相关监管指引、保障业务可持续运营的核心基石。该体系的建设不仅关乎牌照申请的成败,更是维护金融稳定、保护持有人权益、有效管理各类风险的必然要求。
风险治理体系与风险管理框架
香港金管局《稳定币条例》要求稳定币发行人建立全面、量化、透明、高效的动态风险管理体系,融合传统金融与加密资产风险管理原则,确保一比一兑付承诺,防止金融动荡。
风险治理体系与风险管理框架
香港金管局《稳定币条例》要求稳定币发行人建立全面、量化、透明、高效的动态风险管理体系,融合传统金融与加密资产风险管理原则,确保一比一兑付承诺,防止金融动荡。
牌照申请人需重点关注:
风险治理架构
完善职责落地机制,明确董事会和高级管理层职能,强化问责。
内部管控与审计验证
提升内控精细度,加强数据完整性、资金流动合规性及系统可靠性管控。
风险管理框架与政策
增设稳定币特有风险专项管理章节,明确风险识别、计量和管控流程,提升运营韧性。

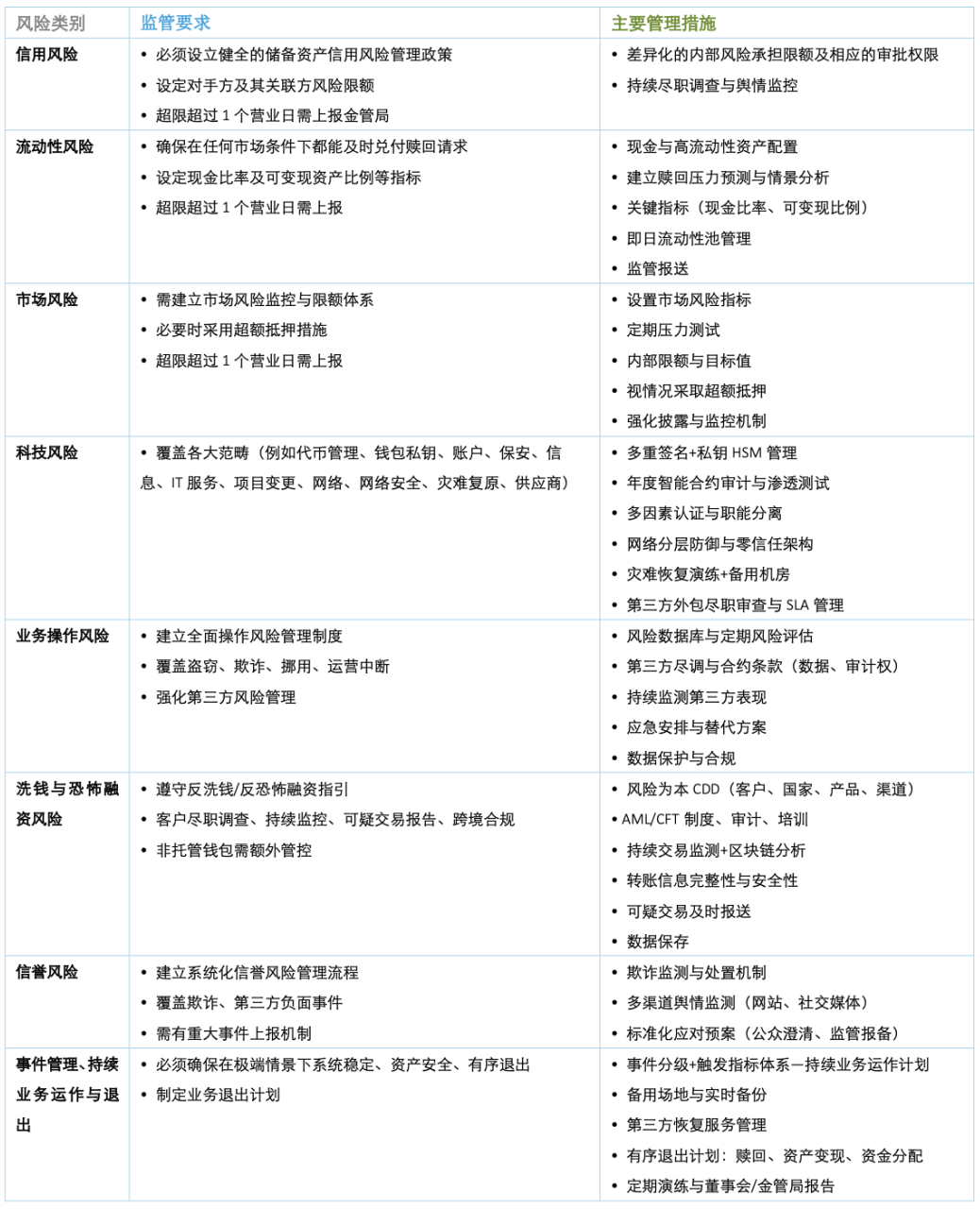
各类风险管理要求

全球稳定币监管框架的加速落地,标志着稳定币正从无序的“技术试验”阶段向有序的“金融基础设施”时代迈进,这一转变不仅映射出各国对数字货币监管的重视与强化,更凸显了数字货币在全球金融体系中愈发重要的地位。在全球金融体系“去美元化”与“美元稳定币化”并行的复杂背景下,主要经济体将稳定币纳入规范化监管范畴,势必对国际金融与贸易体系产生广泛而深刻的影响。
展望未来,稳定币的发展将持续受到技术创新、监管完善与金融体系适应性的共同驱动,在企业支付、跨境结算、供应链金融等高附加值领域加速渗透,以高效、低成本的特性推动全球支付体系升级。随着监管体系的持续健全,不合规的稳定币将逐步被市场淘汰,行业合规化进程加快。德勤在全球金融机构稳定币牌照申请以及合规咨询领域具备丰富经验,正在为多家大型商业银行和金融科技公司提供基于香港稳定币牌照的咨询服务,可助力机构“行稳以致远”。
点击文末“阅读原文”
下载报告原文

业务垂询,敬请联络:
曾浩
德勤中国金融服务业
银行业及资本市场主管合伙人
金融服务业全国审计与鉴证主管合伙人
电话:+86 21 6141 1821
邮箱:calzeng@deloittecn.com.cn
曹樑
德勤中国金融服务业
战略、风险与企业交易业务主管合伙人
电话:+86 21 2312 7154
邮箱:hencao@deloittecn.com.cn
杨咏仪
德勤中国金融服务业
监管合规与金融风险主管合伙人(中国香港)
电话:+852 2238 7778
邮箱:adeyeung@deloitte.com.hk
蔡帼娅
德勤中国金融服务业
战略、风险与企业交易业务合伙人
电话:+86 21 2316 6368
邮箱:cycai@deloittecn.com.cn
孙毅
德勤中国金融服务业
战略、风险与企业交易业务总监
电话:+86 10 8512 4609
邮箱:lynnsun@deloittecn.com.cn
中国银行业2025年上半年发展回顾与展望报告系列连载:

免责声明:
第三方机构如想转载德勤微信文章,请原文转载(不得修改)。如文章内容有改动,须在发布前获得德勤的审核批准。同时,请必须在文章内附以下信息及免责声明:
本通信中所含内容乃一般性信息,任何德勤有限公司、其成员所或它们的关联机构(统称为“德勤网络”)并不因此构成提供任何专业建议或服务。任何德勤网络内的机构均不对任何方因使用本通信而导致的任何损失承担责任。

点击“阅读原文”,下载报告。
温馨提示:由于微信界面限制,若打开以下德勤网页后无法下载报告,请按右上角“选项”并于浏览器中打开后进行下载。
◎欢迎参与讨论,请在这里发表您的看法、交流您的观点。

工作时间:8:00-18:00
电子邮件
扫码二维码
获取最新动态
