◎欢迎参与讨论,请在这里发表您的看法、交流您的观点。
校招季你的专属助攻已就位!
这里有一份超实用的简历优化指南,
助你收获心动的offer!
文末还有【英雄游戏专属简历模板】
等你来领~
简历升级,刻不容缓!

适用对象

应届生&准应届的同学们~

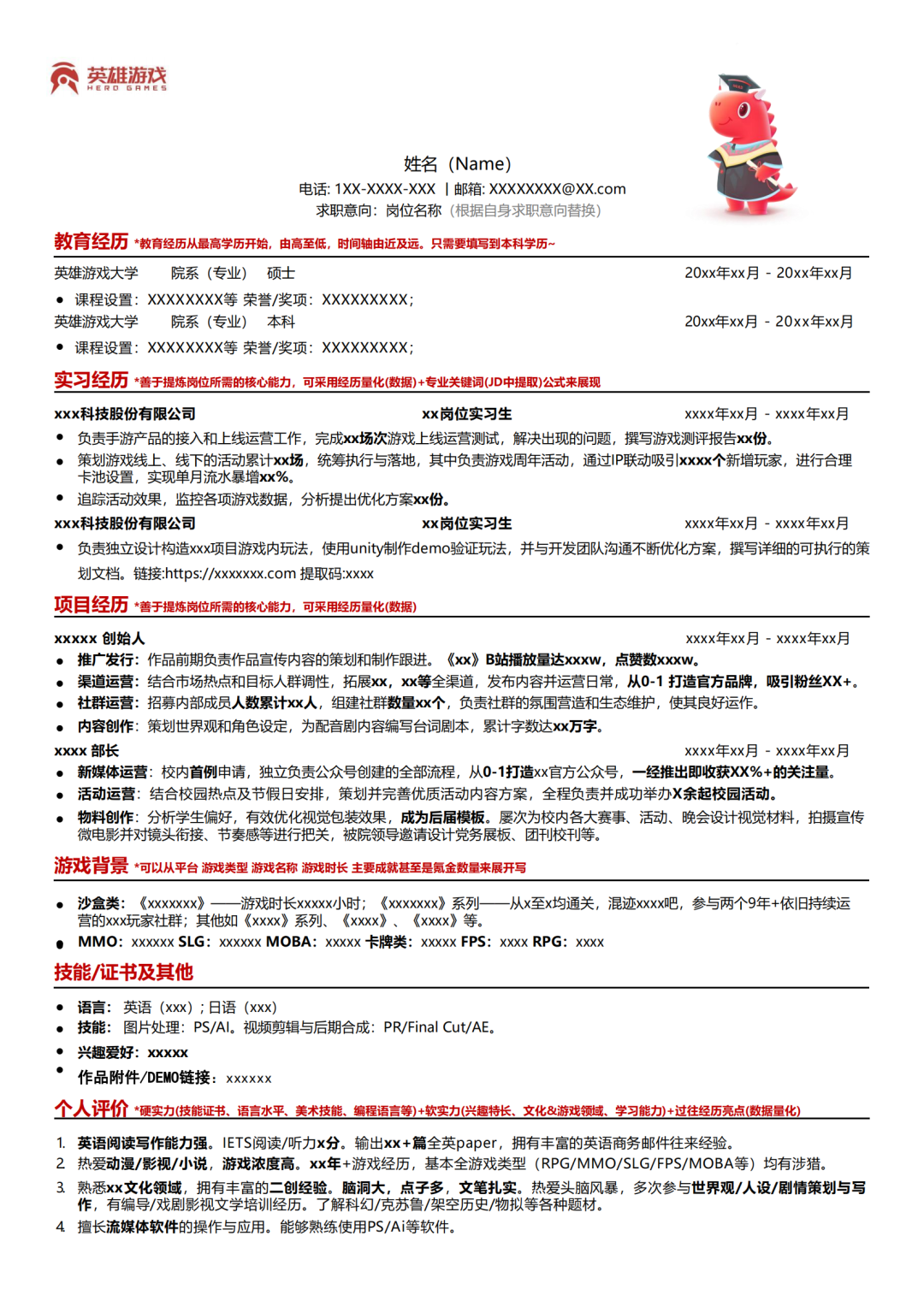
模版包含板块

个人信息——联系方式
教育经历
个人评价
项目经历
实习经历
游戏背景
其他

撰写简历误区

#1 字越多越好?--精简、总结、工作量化

#2 排版越花哨越好?--简洁、明了、有重点

#3 时间轴远及近?--时间轴由近及远


小贴士

#1 通版简历投递,HR喊你改简历

#2 联系方式一定写对,不要平白无故错失机会

#3 切记不要过度包装,否则面试很受挫

#4 学会关键词匹配,你就是人群中最亮的仔

不知道有没有帮到大家呀~
模板在此⬇⬇⬇
大家可以通过扫描下方二维码,
或者点击左下角阅读原文,
两种方式均可获得。
让我们把“码住”扣在留言区!

英雄游戏定制简历模板 Word版

英雄游戏定制简历模板 PDF版
一篇文章太短,
大家如果还有什么疑问,
也欢迎留言在后台或评论区哦!
爱你们!


◎欢迎参与讨论,请在这里发表您的看法、交流您的观点。

工作时间:8:00-18:00
电子邮件
扫码二维码
获取最新动态
