◎欢迎参与讨论,请在这里发表您的看法、交流您的观点。
阿尔茨海默病
ENTERPRISE
上一期,我们聊了阿尔茨海默病不只是“记性差”,而是一场大脑功能的瓦解。
文章发出后,后台有位朋友留言说:
“看完我才开始后怕。我爷爷90岁了,也忘事,但生活完全自理。可我邻居的阿姨,才70出头,最近半年变化特别大,刚做的事转头就忘,家里人已经开始24小时离不开人了。这到底哪个是正常老,哪个是病?”
这个问题,问到了最关键的地方。
记性不好,到底是不是病?
今天,我们就一起来看懂那条分界线。
为什么我们会把“病”和“老”搞混?

因为这二者实在太像了,像一对双胞胎。
人老了,大脑本来就会发生一些生理性变化:反应变慢一点,学习新东西吃力一点,偶尔话到嘴边想不起来——这都正常,就像机器用久了,运转没那么流畅而已。
但疾病,是另一回事。
它不是“运转变慢”,而是机器内部正在发生零件损毁、线路中断、系统崩溃。

我们要做的,不是看到一点忘事就恐慌,也不是把所有异常都归结为“老了都这样”,而是学会分辨:哪些是岁月的痕迹,哪些是疾病的信号。
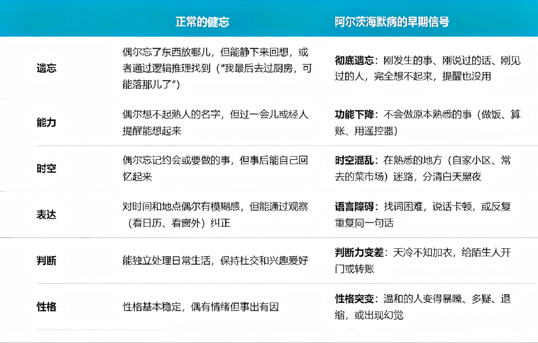
是“老糊涂”还是“病”?

我们可以用一个最常见的场景——“忘记事情”,来做对比。

好的环境,本身就是一剂良药

在康养社区工作,我们经常思考一个问题:对于一个正在遗忘的人,什么样的环境才是好的环境?
答案可能和你想的不一样。
不是越新越好,不是越亮越好,也不是越“方便”越好。对于阿尔茨海默病患者来说,好的环境,是一剂看不见的良药。
在天津鹏瑞利康养社区的失智照护专区,我们用了很多“心思”,这些心思藏在每一个细节里。
怀旧客厅,帮记忆找一个“落脚点”
你有没有发现,很多阿尔茨海默病患者记不住刚才发生的事,却能清晰地回忆起几十年前的往事?
这是因为大脑里负责近期记忆的区域最先受损,而储存远期记忆的区域相对“长寿”。
基于这个原理,我们在社区里打造了怀旧客厅。
怀旧环境的作用,就是帮记忆找一个“落脚点”。那些熟悉的物件像一把把钥匙,试图打开那扇正在慢慢关闭的门。哪怕只是开一条缝,哪怕只有一瞬间,那也是珍贵的连接。

无声的对话:多感官刺激
研究表明,多感官刺激能有效改善阿尔茨海默病患者的焦虑、抑郁和激越情绪,让他们更加放松。
在天津鹏瑞利康养社区的失智照护专区,我们精心设计了这样一个空间,其中触觉刺激系统是核心配置之一:
墙面设置的触觉探索板,采用了多种不同材质——柔软的绒布、温润的木材、自然的麻绳、光滑的亚克力等。当老人用手掌抚摸、抓握或轻敲这些不同质感的表面时,触觉感受器会将信号经由脊髓传递至大脑皮层。这一过程能够直接刺激躯体感觉区,激活与触觉相关的神经网络,促进神经可塑性。
对于阿尔茨海默病患者而言,随着认知功能衰退,语言和指令性任务往往成为负担。但触觉是人类最早发育、最后消退的感官之一。这种无需思考、只需感受的触觉刺激,能够绕过受损的认知中枢,直接作用于情绪和记忆相关脑区,带来安抚和唤醒的双重效果。
更重要的是,在这个空间里,没有“对”与“错”,没有“必须完成的任务”。老人只需要去感受,去体验,去存在。每一次触摸,都是一次无声的对话;每一种材质,都是一份温柔的邀请。

手工室,让双手重新“工作”
在社区的手工室里,经常能看到这样的场景:
几位老人围坐在桌边,有的在串珠子,有的在做扇子,有的在做简单的拼贴画。护理员坐在旁边,不是指挥,而是陪伴和鼓励。
你可能觉得这只是“打发时间”。但从专业角度看,这是非常重要的作业疗法和认知训练。
串珠子需要手眼协调,锻炼精细动作;选择颜色和形状,需要判断和决策;完成一件作品带来的成就感,能提升自尊和情绪。
更重要的是,当双手在“工作”时,大脑也在“工作”。那些正在衰退的神经连接,因为这一次次的刺激,或许能多坚持一段时间。

在天津鹏瑞利康养社区,我们始终相信一句话:环境,是沉默的照护者。
好的环境,不是把老人“照顾”得什么都不用做,而是创造机会,让他们依然能够做自己。
当记忆渐渐模糊,当语言慢慢消失,当世界变得越来越陌生——一个懂他的环境,就是那个永远不会走失的家。
写在最后,想和大家说:“老糊涂”和“病”之间,没有一道突然关闭的门,而是一条慢慢显现的线。我们能做的,是早一点看见那条线,早一点读懂那些信号。
下一期,我们一起来读懂那些“看不懂”的行为背后的秘密。

部分图片由AI生成
◎欢迎参与讨论,请在这里发表您的看法、交流您的观点。

工作时间:8:00-18:00
电子邮件
扫码二维码
获取最新动态
