◎欢迎参与讨论,请在这里发表您的看法、交流您的观点。


2025年已经开始好几天了,还有同学觉得现在开始26考研太早了,离考试还有12个月呢~
但其实!一点都不早了!今天就一次性把26考研备考问题都说清楚!
➤到底什么是26考研
26考研是指2025年12月考研的同学,一般会在大学最后一学期的12月底参加考试。
大致流程如下:25年9月中旬,进入预报名及正式报名阶段;12月参加考研初试考试;26年3-4月进行复试、调剂;26年5月考研招生结束。

那么2026年本科毕业后,9月开始读研究生,这就是26考研。
➤ 考研前应该清楚什么?
1️⃣明确考研目的
①单纯热爱学术→优先考虑学校/专业
②想去大城市增长见识→优先考虑城市
③名校情结,提升学历背景→优先考虑学校
等等……
不论是出于什么目的,我们都是为了未来而考虑。对于绝大部分医学专业,本科生不考研=很难在大医院立足,一些地方的社区医院都要研究生毕业了,这是非常现实的事情!
2️⃣确定学校和专业
①了解A区和B区
考研国家线划定分为A、B类,其中一区实行A类线,二区实行B类线,一般二区考研难度低于一区,改卷相对宽松些。
A区:北京、天津、河北、山西、辽宁、吉林、黑龙江、上海、江苏、浙江、安徽、福建、江西、山东、河南、湖北、湖南、广东、重庆、四川、陕西等21省(市)。
B区:内蒙古、广西、海南、贵州、云南、西藏、甘肃、青海、宁夏、新疆等10省(区)。
A区考生达到A区国家线,是可以向B区院校申请调剂的,但B区考生即使分数线高于A区国家线,不能向A区院校调剂,也就是报考A区院校相比于B区院校调剂范围更大。
②确定目标院校
确定好想报考的专业以及城市区域后,就可以筛选出一些学校进入自己的目标院校池。建议的考虑顺序是985→211→双非一本,具体看个人对自己能力评估而定,切忌盲目!
可以把每个学校及专业的信息表格化,方便自己横向对比。
对比信息包含学校排名、分数线、专业线、报录比、推免、是否接收调剂等。
➤要区分学硕和专硕
一般情况下,专硕竞争激烈程度>学硕竞争激烈程度,但专硕招生名额>学硕招生名额
如果计划毕业后继续深造(攻读博士)或从事科学研究,同时有志于做一名科研工作者,这样的考生应该以学术的方向为主,建议考学硕;
如果考研就是为了更好的就业,那么选择更注重培养职业素养的专硕可能更有优势。
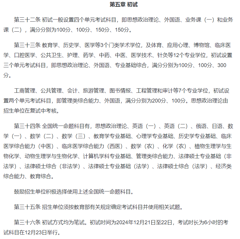
➤考研各科考试内容
❗❗研究生考试是选定了专业和学校之后再参加考试,也就是说每个考生只能报考一个学校的一个专业。
✅初试(总分500分,具体内容要看各院校招生简章)
1️⃣英语:不管什么专业,英语都是必考科目,分为英语一和英语二,一般来说学硕考英语一,专硕考英语二,总分都是100分,题型主要为完型、阅读、新题型、翻译、大小作文等。
2️⃣政治:除了管综相关的7个专业(会计硕士、图书情报硕士、工商管理硕士、公共管理硕士、旅游管理硕士、工程管理硕士和审计硕士),剩余所有专业在考研初试中都要考政治,属于全国统考,满分100分。
3️⃣数学:一般来说统考的有数学一、数学二、数学三还有396经济类联合统考,难度从左到右依次递减,满分150分。
4️⃣专业课:专业课满分有150分、300分两种情况,还分有统考的、学校自主命题的,每个专业、每个学校的情况都不一样,具体的要看招生简章。

✅复试
复试时间:
2025 年考研复试在时间方面有重大调整,教育部将统一确定初试、复试时间。以往,考研初试由国家统一组织,复试则是各招生单位自行安排,这就导致不同院校的复试时间参差不齐。
复试时间的统一,就如同给所有考生打造了一个更加公平的竞赛场地。大家都站在了同一起跑线上,在相同的时间节点,按照统一的节奏去准备和应对复试,真正能够凭实力一较高下。
这样一来,有效地避免了因复试时间先后差异而出现的信息不对称问题,让考研环境变得更加透明、公正。
考试内容:
一般包括专业课笔试和面试,时间都是院校自己安排,要密切关注院校的复试通知。笔试一般1-2个小时,面试20分钟左右,除了专业课知识的考察,还会考英语口语。
只有初试和复试都通过,才能获得拟录取资格。
➤考研全流程说明
❖1月-2月:初步选定自己想考的专业和学校。
❖3月-4月:各个院校公布今年复试通知、复试名单,拟录取名单等。你需要去目标院校研究生院官网下载、保存好这些信息,这对你有较大的参考意义。
❖7月-8月:各个院校开始公布考试大纲。
❖9月:研招网开始预报名。
❖10月:考研正式报名。
❖11月:网上确认工作。
❖12月:下载准考证,初试正式开始。
❖次年2月下旬:公布初试成绩。
❖次年3月中旬:国家线、自划线公布。
❖次年3月-4月:各院校公布复试线、复试通知。
❖次年4月:出一志愿拟录取结果,并开始调剂工作。
❖次年6-7月:大学毕业,收到录取通知书!
❖次年9月:研究生入学。

➤考研初步建议
1、专业课学习,能早点开始,尽量早点开始,因为越到最后,要背的东西越多,就会越焦躁,越焦躁,效率就会越低。
2、关注目标院校最新的分数线以及分数情况。有的学校会压分,难以考高分,可能会影响调剂;有的学校重题率高、考察科目少,容易考高分,因此高分扎堆,可能390分也难以进入复试。这两种情况均需考虑在内。
3、关注复试情况,例如复试占比、考察方式。不同院校的复试考察方式不尽相同,英语、科研等等。大家在择校的时候也应将复试考虑在内,扬长避短。同时,第一时间联系考上你目标院校的师兄师姐,获得有关真题信息、复试信息,从而有针对性的准备。
4、重视真题,历年真题一定要好好做。就是每一题都要知道为什么,不能模棱两可,这样到后面还是会错。复习时候也要以真题为重,模拟题价值不如真题。
从现在开始到26考研还有一年左右的时间,在这段时间内可以充分考虑且准备好以上所说的内容,提早确定的还可以尽快开始复习,为自己赢得更大的优势。
◎欢迎参与讨论,请在这里发表您的看法、交流您的观点。

工作时间:8:00-18:00
电子邮件
扫码二维码
获取最新动态
