◎欢迎参与讨论,请在这里发表您的看法、交流您的观点。


经济形势观察
中美贸易协定:短暂休战还是持久共识?
5月12日在日内瓦签署的中美贸易协议被双方都视为胜利,我们对此深表认同,因为长期的僵持不下只会导致两败俱伤。但该协议要维持效力仍需满足特定条件。该协议的关键内容是将两国此前高达145%——实际等同于贸易禁运的惩罚性关税分别降至30%和10%。对中国维持的芬太尼20%税率则表明税率在90天暂缓期仍有下调空间。
中国在日内瓦经贸会谈联合声明后已于5月13日恢复波音公司订单,并且商务部也宣布自5月14日起暂缓执行针对17家美企的"不可靠实体清单"措施。特朗普政府则同步部分放宽了半导体出口管制,并下调了对华小额包裹加征的关税税率。此次协议成果远超多数市场预期(包括我们在内)。
我们此前预估平均税率将维持在35%左右,主要因为突破该阈值意味着中国永久正常贸易关系地位(PNTR)的终止,而这将释放极其负面的政治信号。更何况,中国已在意志力与承受力的较量中占据上风——任何超过50%的税率都只能当作谈判桌上的筹码。
这份贸易协议的达成速度堪称惊人——日内瓦谈判仅用一个周末便取得了实质进展。正如中国贸易谈判代表李成钢所言:"好饭不怕晚"。对于历经严苛关税和出口管制压力测试的中国经济而言,30%的税率本该让出口企业如释重负。但现实情况是,中美双方都在主动缓解紧张局势——对美国而言,中国商品交付的任何延迟都将可能加剧经济衰退风险并推高物价水平。
尽管中国曾誓言做好"持久贸易战"准备,并明确将美国取消大部分关税作为重启谈判的前提条件,但也始终保持着随时谈判和签署协议的开放姿态。如今的关键在于:如何确保这份贸易协议的持久性?
美国财政部长斯科特·贝森特在后续采访中将此次谈判形容为"建设性"且"相互尊重"的,并排除了局势进一步升级的可能。不过,贝森特部长同时强调建立防止关税再度上调机制的重要性。若能从2018年底签署的第一阶段贸易协议中汲取教训,中国料将通过向美国采购农产品和天然气来努力缩小两国贸易失衡。遗憾的是,新冠疫情及拜登政府后续实施的出口管制措施,极大地影响了中方在谈判中的激励机制。贝森特还描绘了一幅美妙的经济再平衡图景——美国重振制造业,中国扩大消费。理论上这种双向再平衡本可实现双赢,但只要全球两大经济体之间存在着根深蒂固的不信任,关税就仍是美国实施产业政策的工具,进而迫使中国加强自主供应链的建设,降低对美国市场的依赖。
图:2018年以来中国出口目的地市场呈现多元化格局

数据来源:Wind、德勤研究
不过,第一阶段贸易协议未能落实还给我们另一个启示:协议目标不要设定过多。若当前协议能顺利度过90天缓冲期,双方都应化繁为简——中国扩大采购美国产品是相对容易实现的选项。这其中还隐含着一个关键条件:人民币汇率需保持强势。4月2日公布的关税方案是基于一个关键假设:大部分关税成本应由美国以外的国家承担。这意味着要么美国贸易伙伴必须作出实质性让步,要么美元必须维持强势。但令人遗憾的是,这个假设已被现实彻底证伪——4月中旬全球金融市场暴跌迫使特朗普政府在关税政策上急转弯,虽令美股重拾升势逼近历史高点,但对美元的信心已遭受重创。
究其原因,2025年4月以来美元大幅回调存在多重因素:德国决策者推出的大胆财政政策提振了投资者对欧元区周期性复苏的预期,欧元持续走强;日本央行超宽松货币政策导致日元长期处于超卖状态,市场情绪转变极易引发反弹。更重要的是,美国财政困境叠加特朗普总统与美联储主席鲍威尔在短期利率问题上的公开对峙,动摇了投资者对美元作为避险货币和最主要储备货币的信心。美元疲软将美联储置于两难境地——但在劳动力市场持续强劲的情况下,此时降息并不可行。若美国财政状况更具可持续性,债权国或许只能接受美元隐性贬值的现实。
对以中日为首的北亚储蓄国而言,在利率难以下调的背景下,美元对北亚地区货币的有序贬值将减轻美国的再融资压力。但任何将当前情形与《广场协议》相提并论的尝试都是不恰当的——今日之中国绝非昨日之日本。日内瓦协议并非具有里程碑意义的重大协定,它更多是“胆小鬼博弈”中达成的一份简单明了的协议。当前中国对美投资面临着诸多限制,尤其是出台的《美国优先投资政策》中规划的图景几乎等同于脱钩宣言。
同时,考虑到国内通缩压力,人民币走强将制约货币宽松政策的实施空间。但必须承认,关税战已证明中美脱钩并不可行。若顺差经济体货币适度调整能缓解贸易紧张,对中国而言是可以承受的代价。中国当然清楚各国对其出口竞争力的担忧——这种担忧可能转化为针对中国的关税壁垒和投资限制,而人民币升值正是化解这种担忧的积极信号。两周前,即使在当局央行的干预下,新台币毫无先兆地对美元升值了7%。归根结底,汇率是相对价格:若多数顺差经济体货币对美元走强,市场对美国财政状况担忧可能得到缓解,这也有助于降低市场波动。
图:顺差经济体货币对美元小幅升值

数据来源:Wind、德勤研究
简言之,要使协议真正长久地落实,中国需要扩大对美国产品的采购规模,而美国则必须厘清贸易政策与国家安全之间的界限。具体而言,美方应当欢迎中国在非国家安全领域(如动力电池)的投资。对关税立场反复的特朗普政府来说,若此时撕毁协议将付出高昂政治代价。最后需要指出的是,即便未来数月其他主要经济体(如欧盟、日本)签署更多贸易协议,全球平均关税税率仍将结构性高于今年4月2日以前的水平。

消费
质价比与情绪价值主导五一服务消费市场
今年五一小长假延续了自疫情放开以来的高出游人次,客流运输需求同比显著提升。五一全社会跨区人员同比增长7.9%,水路、民航和铁路出行增速居前,自驾热度不减。五一国内出游人次和出游总花费同比提升6.4%和8.0%,分别恢复至19年同期的161.0%和153.1%,中外人员出入境则同比提升28.7%。在出行人次和意愿高涨的背后,客单价的下行仍然揭露出居民消费层级下降的现状。根据文旅部公布的数据估算,人均旅游花费仅为19年同期的95.1%,居民消费层级仍有待改善。从消费者信心指数来看,截至2025年3月,消费者对就业预期仍然处于历史低位,持续牵制收入预期和消费意愿回升。
图:消费者信心指数仍然低于强弱基准线以下

数据来源:国家统计局
总体来看,五一服务消费市场的特点及对企业的影响如下:
质价比和情绪价值持续影响居民消费偏好。当前,无论是实物还是服务消费,居民都呈现出更倾向于在有限预算中获得情绪价值和消费满足感。美团数据显示,“五一”期间经济型酒店预订量同比增长80%,而高端酒店预订量仅增长15%。而在各层级酒店平均房价更低的三线及以下城市和线与地区,高星酒店的预订量同比增长超80%,预订占比反超高线城市。与此同时,消费者在餐饮、景点游览方面对兼具品质和实惠的团购产品更加青睐。据抖音团购数据显示,五一期间家庭餐、地方菜抖音团购订单量分别同比增长了77%和45%,酒店景区的套餐团购订单量增长了116%。消费企业需要抓住居民消费升级与理性消费并存的需求,持续提供更多高性价比的产品和服务,以满足消费者在追求品质的同时控制预算的需求。
县域旅游市场差异化发展,推动下沉市场消费潜力释放。县域游火热的原因除了更具性价比的消费,更多的是消费者不再追求单纯的观光旅游,而是寻求更具差异化的深度游览体验。同程数据显示,五一期间四线及以下县域旅游热度同比提升25%,增速较三线及以上城市高出11个百分点。消费者对小众旅游地点的深度挖掘,同时也将带动周边零售消费的增长。企业可以关注这些新兴旅游目的地的消费潜力,提前布局企业可以加快对节日和旅游场景营销场景的拓展。
入境消费潜力加快释放,成为国内消费市场的新增量。随着240小时过境免签等一系列免签政策的持续优化和免签国范围的持续扩大。入境旅游成为国内服务消费市场的新增量。携程的数据显示,今年“五一”假期,入境游订单同比激增130%。其中,上海、深圳、广州、北京、成都、重庆、杭州、珠海、西安、青岛等一二线旅游城市跻身热门目的地。以北京一地为例,“五一”假期共接待入境游客10.4万人次,实现入境旅游消费11.3亿元,入境游客人均消费10865元。而同期北京国内旅游人均花费为1171元。入境游订单激增,显示出国际旅游市场的恢复潜力。企业可以关注入境游客的消费需求,推出具备地方特色和社媒传播度的产品和营销策略。
当前中国消费市场正经历结构性变革,质价比与情绪价值追求正在成为消费新常态。企业需要真正洞察不同类型消费者的价值取向,在供需适配中打开新的增长空间,进而推动消费市场进入更具韧性、更富活力的新阶段。

能源
全国统一电力现货市场建设成为能源行业的转折点
2025年4月16日,国家发改委联合国际能源发布《关于全面加快电力现货市场建设工作的通知》(以下简称“通知“)明确提出“2025年底前基本实现电力现货市场全覆盖”,加速建设全国统一电力市场,释放出强烈的改革信号。
全国统一电力现货市场,为何迫在眉睫?
首先,缺乏反映实时供需的现货市场,将制约新能源有效参与市场交易。另外,当前中国电力市场主要以省为单元,地区间在电价机制和交易规则方面差异明显,导致跨省交易受限,电力难以根据供需高效流动。
统一市场建设关键词:时间表、区域协同、用户参与
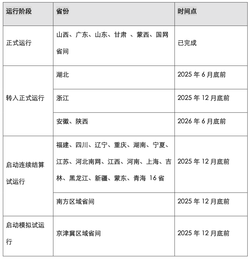
时间表更紧,市场覆盖面扩大。截至目前,全国34个省级行政区中,山西、广东、山东、甘肃、蒙西和国网省间市场已正式运行;更多省级现货市场将在2025年底前或2026年底前转入连续结算试运行或正式运行。
区域协同成为突破口。南方区域市场与京津冀区域是率先突破的重点,将在2025年底前分别启动连续结算试运行和模拟试运行。同时,2025年底前要实现发电企业参与省间现货购电,并推进售电公司、电力用户直接参与省间现货交易。
用户侧从“配角”变“主角”。《通知》提出,正式运行与连续结算试运行地区,应实现用户侧全流程参与现货市场,包括申报、出清、结算。山西、山东、四川、甘肃四省用户侧已参与电力现货市场。储能、虚拟电厂等新型主体的准入,将使用户在价格形成中发挥实质性作用。
图表:各地现货市场建设时间表

市场影响
在全国统一现货市场机制下,电力价格将更真实地反映供需关系,波动也将更频繁。2025年煤电和新能源装机都将大幅增长,而用电需求增速相对平稳,意味着发电侧竞争加剧、电价不再稳定在单一水平。高峰时段可能出现价格快速上浮,低谷时甚至接近零电价,用户和发电企业都需根据实时价格调整用电和出力策略。未来,电价不只是结算工具,更成为衡量资源效率和运营能力的重要信号。
发电企业的运营效率胜过规模指标。“装机量”作为竞争力指标的时代正在退场。真正具有市场生命力的电源类型,必须同时具备可预测、可调节、低成本的特征。在电价浮动更加频繁、实时出清机制成熟的现货环境中,机组运行的响应速度、策略灵活性,运维算法,都将影响盈亏。
售电公司向综合服务商转型。售电公司的客户侧不仅是购电对象,更多是可调控、可交易的资源池。传统依靠价差套利的模式转向综合服务模式,虚拟电厂、用户侧储能等新模式成为新的业务增长点。典型做法如将分布式光伏、楼宇负荷、电动汽车充电桩等碎片化资源整合进虚拟电厂平台,并形成对现货市场的可报价能力,成为新的利润来源。
技术供应商服务市场快速扩容。负荷预测、交易算法、数据安全等细分赛道迎来快速增长。据测算,在电力市场化交易及电力系统调度等需求驱动下,新能源发电功率预测系统市场规模将从2023年的12.9亿元增长至2027年的22.7亿元,技术服务商迎来爆发式增长。
对整个电力产业链来说,这是一场深度重构。未来的竞争,不在于谁发得多、卖得多,而在于谁调得快、算得准、用得巧。越早适应市场规则、打磨自身能力的企业,越有可能在新一轮电力市场变革中赢得先机。

科技、传媒和电信
复杂多变环境进一步强化科技自主创新势头
2025年5月12日,美国对华半导体制造核心部件等关键领域暂停24%额外关税,短期内综合税率降至10%。此举缓解了芯片及先进设备进口成本压力,部分企业供应链紧张态势有所缓和。但若缓冲期后关税复征,叠加芯片禁售等技术管制,长期仍存不确定性。对此,中国将持续加速自主创新,聚焦半导体国产化及AI算力突破,推动科技行业向高附加值环节升级。
半导体:国产替代进程加速
当前,中方豁免原产地为非美国的部分半导体设备,如美国设计芯片中的海外流片,其余相关半导体商品(包括存储芯片、AI芯片、汽车芯片等)的关税则恢复至基础水平,但我国半导体产业仍然面临诸多挑战。
高端芯片进口依赖:2024年中国从美国进口半导体产品1230亿元(占进口总额3.76%),不仅如此,7nm以下先进制程芯片(如CPU/GPU)90%依赖进口,关键技术“卡脖子”风险突出。
图:2024年7nm以下先进制程芯片进口占比(%)

资料来源:证券时报、Gartner
出口管制与技术封锁:美方与荷兰、日本签订三方协议,限制荷兰DUV光刻机的出口、同时管制日本23种半导体设备,不仅如此,英伟达H20芯片对华销售同样受限,并将华为升腾芯片排除于国际供应链。
在严苛的管制措施下,中国半导体致力技术突围,国产替代进程进一步加速。
国产替代加速:在半导体产业链上游,设计环节国产化率稳步提升,本土企业正突破高端EDA工具与架构限制;中游制造领域,中芯国际等厂商加速14nm及以上成熟制程扩产,国产光刻机、刻蚀机逐步进入产线验证;下游封装测试环节,长电科技等企业技术能力已跻身全球前列。当前全产业链国产化率约28.7%,预计2030年设计、制造、封测自主化率将达70%,形成从芯片定义到成品交付的完整自主体系。
成熟制程芯片出口持续增长,我国芯片在全球中低端市场优势稳固,2024我国28nm及以上的成熟制程芯片产能占全球产能已达到约35%,预计2027年成熟制程产能占比可达39%。2025年前两个月,我国集成电路出口1804.4亿元,同比增长13.2%,成熟制程芯片出口将持续增长。
人工智能:强化自主创新与深耕海外市场
人工智能面临算力大模型训练成本上升,以及美欧技术封锁的挑战:
算力成本上升: 进口硬件成本上升导致训练大模型成本增加。以GPU芯片为例,估算英伟达A100与H100等高端芯片因关税采购成本上升达10%-15%。
技术资源孤立:美国商务部工业与安全局(BIS)将50余家中国科技企业及机构纳入“实体清单”,其中包含12家人工智能相关企业,这意味着中国AI相关企业在获取美国技术、设备及服务时将面临严格限制。
尽管面临压力,中国AI企业仍进一步加速自主创新与开拓海外市场:
加速技术自主:通过构建自主技术生态,推动算法、算力、数据全链条国产化,显著提升产业应对外部风险的韧性:
上游芯片:我国2030年芯片设计、制造、封装测试自主化率将达70%。
中游大模型:2024年全球AI大模型数量达1328个,中国占比36%,仅次于美国的44%。其中,DeepSeek APP月活达3370万,为全球增速最快AI应用,国产大模型与海外顶尖大模型的差距逐步缩小。
下游应用:目前我国人工智能在政府、金融、互联网、零售等领域的人机对话、远程作业、营销运营、决策支持等诸多环节存在不同程度的应用。
持续深耕海外市场:2024-2025年,中国AI企业加速欧美布局,包括DeepSeek AI应用登顶美国苹果商店工具榜;字节跳动旗下Hypic凭借AI修图与社交攻占多国青少年市场;作业帮Question AI通过“拍照解题”功能打入欧美教育领域,由此可见中国AI企业对欧美市场的积极性。
许思涛
德勤中国首席经济学家
+86 10 8512 5601
sxu@deloittecn.com.cn
屈倩如
德勤研究
总监
+65 6800 2123
jqu@deloitte.com
钟昀泰
德勤研究
总监
+86 21 2316 6657
rochung@deloittecn.com.cn
免责声明:
第三方机构如想转载德勤微信文章,请原文转载(不得修改)。如文章内容有改动,须在发布前获得德勤的审核批准。同时,请必须在文章内附以下信息及免责声明:
本通信中所含内容乃一般性信息,任何德勤有限公司、其成员所或它们的关联机构(统称为“德勤网络”)并不因此构成提供任何专业建议或服务。任何德勤网络内的机构均不对任何方因使用本通信而导致的任何损失承担责任。

点击“阅读原文”,了解更多详情。
◎欢迎参与讨论,请在这里发表您的看法、交流您的观点。

工作时间:8:00-18:00
电子邮件
扫码二维码
获取最新动态
